
30.04.2026For quality control and stability testing of herbal substances and herbal preparations, chromatographic fingerprinting is a widely used, important analytical method. The European Pharmacopoeia (Ph. ...

Scope 3 Emissionen machen bis zu 90 % des CO?-Fußabdrucks aus – und bieten damit den größten Hebel für echte Veränderung. elmplastic setzt auf zertifizierte Lieferanten, Low-Carbon-Materialien und transparente Daten, um Emissionen messbar zu senken. Das Ergebnis: nachvollziehbare Fortschritte, stärkere ESG-Positionierung und echte Wettbewerbsvorteile. Nachhaltigkeit wird so von der Pflicht zur Chance.
30.04.2026Das im Bundeskabinett zur Beschlussfassung vorliegende GKV-Beitragssatzstabilisierungsgesetz wird in seiner jetzigen Fassung den deutschen Pharmamarkt grundlegend verändern. vfa-Präsident Han ...
30.04.2026Die Debatte über Arzneimittelpreise ist in Deutschland schnell emotional. Neue Medikamente gelten als „Kostentreiber“. Doch diese Perspektive greift zu kurz. Sie blendet aus, dass die forschende ...
30.04.2026Mit dem Ziel, die Gesetzlichen Krankenkassen kurzfristig zu entlasten, sollen mit dem GKV-Spargesetz Maßnahmen in Kraft treten, die die strukturellen Bedingungen für Pharmaunternehmen in ...
30.04.2026Der Bundesverband des pharmazeutischen Großhandels (PHAGRO) reagiert mit deutlicher Kritik auf die Stellungnahme der Europäischen Kommission zu den geplanten Änderungen der ...
29.04.2026Die Nutzung der elektronischen Patientenakte (ePA) hat ein Jahr nach der bundesweiten Einführung weiter zugenommen und bleibt dennoch hinter den Erwartungen an eine breite Verankerung im ...
28.04.2026Erneut gibt es exklusive Ausschreibungen für Biosimilars – mit der Barmer, der DAK Gesundheit, GWQ Service Plus AG oder der TK preschen jetzt weitere Krankenkassen vor. Sie haben fast alle ...
30.04.2026Digitalisierung, Internationalisierung, Innovation und Nachhaltigkeit – Der neu gewählte Vorstand will den Verein als fachliche Plattform für die drängenden Themen der Branche weiter schärfen. ...
29.04.2026Santhera Pharmaceuticals gibt die Ernennung von Orlando Oliveira zum Chief Executive Officer (CEO) mit Wirkung zum 15. Juli 2026 bekannt. Er tritt die Nachfolge von Dario Eklund an, der nach mehr als ...
30.04.2026SCHOTT Pharma, ein Pionier für pharmazeutische Aufbewahrungslösungen und Verabreichungssysteme, hat mit cartriQ® BioPure die Entwicklung einer neuen, sterilen Karpule aus Glas angekündigt. Dank ...
30.04.2026SphingoTec GmbH kündigt die Einführung des ELISA sphingotest® penKid® an, eines neuen Assays, der die Testung seines proprietären Biomarkers für Forschungslaboren und pharmazeutische Partner ...
30.04.2026AGC Biologics wurde mit dem Fierce Outsourcing Award 2026 für seine herausragende Leistung im Bereich regulatorischer und Qualitätskonformität ausgezeichnet. Der Preis würdigt die beispielhafte ...
30.04.2026Onco-Innovations Ltd. freut sich bekannt zu geben, dass es eine Analysemethode zur Messung und Kontrolle eines Schlüsselpolymers innerhalb seiner PNKP-Inhibitor-Technologie zur Unterstützung der ...

Beitrag aus der Ausgabe 10/2025 der Zeitschrift pharmind
Hype oder Organisationsaufgabe?
Hype oder Organisationsaufgabe? – Das ist natürlich eine rhetorische Frage. „Hype“ ist negativ konnotiert: Etwas, das rasch wieder vergeht und kaum Erinnerungen hinterlässt. Dies trifft auf Künstliche Intelligenz (KI) allerdings nicht zu. Den Begriff gibt es schon seit beinahe 80 Jahren. In dieser Zeit gab es verschiedene Phasen, die jeweils die öffentliche Diskussion befeuert haben. Es blieb jeweils auch etwas übrig, ...
Beitrag aus der Ausgabe 1/2026 der Zeitschrift pharmind
Der Entwurf der neuen ICH-Leitlinie Q1
Stabilitätsuntersuchungen sind ein essenzieller Bestandteil der Arzneimittelentwicklung und -zulassung. Sie dienen dazu, die Qualität, Sicherheit und Wirksamkeit eines Arzneimittels über einen definierten Zeitraum, die Verwendbarkeitsfrist, zu gewährleisten. Die Bedeutung wird auch dadurch verdeutlicht, dass die Stabilitätsleitlinie Q1A „Stability Testing of New Drug Substances and Products“ das erste Thema war, welches im ...

Beitrag aus der Ausgabe 10/2025 der Zeitschrift pharmind
Sandkühler | Computergestützte Systeme
Die rasante Entwicklung der Informationstechnologie hat dazu geführt, dass computergestützte Systeme in nahezu allen industriellen Bereichen eine zentrale Funktion einnehmen. Insbesondere in der pharmazeutischen und biotechnologischen Industrie sind diese Systeme für die Verwaltung und Verarbeitung sensibler Daten, die Steuerung und Überwachung von Produktionsprozessen sowie für die Einhaltung regulatorischer Vorgaben unverzichtbar. Mit der ...

Beitrag aus der Ausgabe 4/2026 der Zeitschrift pharmind
Wie Digitalisierung und KI die Pharmaindustrie und Medizin verändern
Neue Technologien wie Künstliche Intelligenz (KI), Automatisierung und Digitalisierung verändern nicht nur die Art, wie Wirkstoffe entwickelt werden, sondern auch, wie Therapien hergestellt und in Versorgungspfade integriert werden. Digitale Zwillinge (Digital Twins) heben diese Entwicklung auf eine neue Stufe, weil sie die präzise Erfassung und Simulation biologischer Prozesse ermöglichen und damit die Brücke zwischen Labor, Produktion und ...


Beitrag aus der nächsten Ausgabe 5/2026 der Zeitschrift pharmind
(erscheint am 29.05.2026)
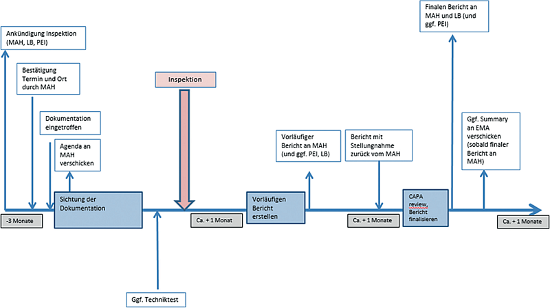
In Deutschland überprüfen die Bundesoberbehörden im Rahmen einer Inspektion, ob alle gesetzlich vorgegebenen Pharmakovigilanz- Pflichten vom Zulassungsinhaber erfüllt werden und im Pharmakovigilanz-System korrekt implementiert werden. Die Pharmakovigilanz- Stammdokumen-tation ist dabei ein grundlegendes Dokument, das dieses System beschreibt und für die Inspektoren Grundlage zur Vorbereitung ist. Einzelne Themen werden vorab von den Inspektoren vorbereitet und in Abschnitten in der Inspektion vom Zulassungsinhaber vorgestellt und besprochen. Dabei aufgedeckte Mängel werden im Inspektionsbericht beschrieben und je nach Schwere des Mangels eingestuft.
